mansion88·明升(中国游)官方网站
学院首页
学习专栏
学院概况
学院简介
现任领导
组织机构
历任领导
师资队伍
师资概况
正高
副高
博士
教师
行政人员
人才培养
专业设置
培养方案
教学管理
学科竞赛
教学成果
审核评估
专业评估(认证)
学科科研
学科建设
科研平台
科研成果
学术交流
党群工作
组织机构
党建动态
党风廉政
教工之家
团学工作
组织机构
社团协会
团学活动
学工品牌
招生就业
招生计划
招生专业
历年分数
就业信息
创新创业
下载专区
校友之家
组织机构
校友活动
校友影集
校友风采
通知公告
当前位置:
学院首页
>
通知公告
通知公告
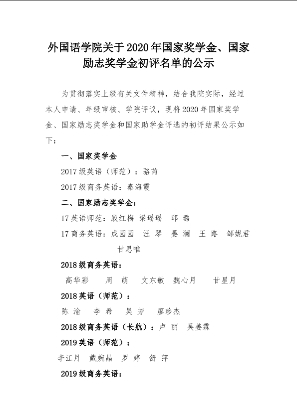
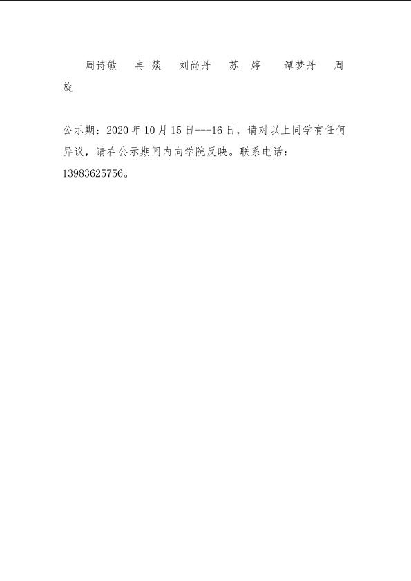
mansion88明升关于2020年国家奖学金、国家励志奖学金初评名单的公示
发布时间:2020-10-13 发布者:mansion88明升 浏览次数:mansion88明升